
We work with Energy, CRE & Financial Firms to originate deals by leveraging our AI-Engineering Infrastructure Platform™ in various geographic regions(US, UK, EU, MENA, AUS, NZ, APAC).
This model is being derived from..
Firm Milestones
Qualified Deals Booked in 2024 alone.
Average weekly Qualified Deal Calls Scheduled per client.
In Dollar Value of Qualified Deal Pipeline generated for all clients.
Yearly Investment into Contact Data and Infrastructure.






Case Study 1


Before: Seeking PPA & EPC contracts in Solar Manufacturing space. Expanding into a new sector.After: Found a pipeline of PPA & EPC contracts, along with Leasing agreements. Easily able to close them due to their past work credibility.Timeframe: ~100 Days
Case Study 2


Before: Seeking Turnkey Agreements with Critical Infra sectors. Relying on RFPsAfter: Filled Pipeline of deals with companies in this sector. Using their already raised $51Million Series B funded round in new sectors.Timeframe: ~120 Days
Case Study 3


Before: Relying on government contracts. Plan to expand internationally but no conversations in the pipeline.After: JV Agreement Conversations with Mining companies in Brazil, South Africa.Timeframe: ~75 Days
Case Study 4


Before: Seeking EPC, ESA, LTSA deals in local & LATAM ESS markets.After: Signed PPA deal in collaboration with Solar company, to sell EaaS to C&I customers. Multiple ESA & EPC deals in pipeline to be vet, with longer sales cycle duration for batteries.Timeframe: ~110 days for 5yr PPA duration.
Case Study 5


Before: Based out in Singapore. Seeking Turnkey Solution Agreements, Custom Manufacturing Projects in Oilfield equipments.After: Found a pipeline of Turnkey agreements in Singapore, Maldives, and the Middle east.Timeframe: ~70 Days
Case Study 6


Before: Seeking early and growth-stage companies looking to raise capital, and raising non-dilutive capital for their clients.After: Found a pipeline of over 200+ calls of qualified loan borrowers with a range of $2M-$50M.Timeframe: ~100 Days
Case Study 7


Before: Bioscience Firm from NY, seeking Beauty brands, Contract Manufacturers, R&D distributors for R&D collaboration agreement deals, and commercialization agreements.After: Got acquired recently by Hallstar. Found 1 new Contract Manufacturer deal worth ~$500kTimeframe: ~100 Days
Case Study 8


Before: Seeking BOOT & Framework Agreements. Needs to expand the market in the Middle East & US.After: Pipeline lined up with Saudi BOOT agreements. T&M contract deals lined up in the US, Canada market.Timeframe: ~145 Days

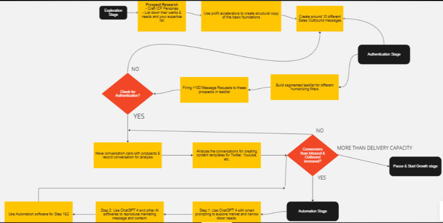
An extensive, centralized repository of highly targeted and valuable contact information designed for strategic decision-making and outreach. This database is meticulously curated to include only high-intent contacts—individuals or entities demonstrating a strong likelihood of engaging in specific business activities or transactions, such as potential clients, partners, or stakeholders.
Construct an advanced outbound infrastructure to facilitating and managing swift expansion, while maintaining the momentum for sustained growth.
Enhance your sales performance and optimize deal generation through CRM automation, sequence nurturing, and robust feedback mechanisms between sales and marketing teams. Optimize input automation and enhance outcomes by utilizing artificial intelligence to develop precisely targeted marketing campaigns on a large scale.

Sam Mercury, CEO
With an experience of 5 years helping over 5 B2B tech businesses generate more revenue through sales and RevOps, Sam remains focused and undiluted, ensuring a deeper commitment to your success.

Wong Linjiao, VP of Operations
Created multiple AI agents for automating tasks for 15+ firms in last year. Contributes to Open Source LLMs github in free time. Been Platform engineer for Cisco, Toshiba.

Jon Pietersen, VP of Sales
Leads the GTM Sales process of collecting and refining high-intent quality Network from all sources. Manages the rolodex of important key players.
PRIVACY POLICYRev Acquisition Advisory provides revenue advisory and business consulting services focused on unit economics, pricing, growth strategy, and revenue optimization. The information contained on this website is for general informational purposes only and does not constitute financial, accounting, tax, legal, or investment advice.
All analyses, recommendations, and projections are based on information provided by clients and assumptions believed to be reasonable at the time. Actual results may vary materially depending on market conditions, execution, and other factors. Past performance or case studies are not indicative of future results. Clients are encouraged to consult their own professional advisors before making business or financial decisions.Vital interests. If the processing of Personal Information is necessary for protecting the vital interests of a natural person, such as if a visitor were injured in our premises and his information would have to be passed on to medical personnel, GDPR art. 6(1)(d) serves as the legal basis for processing operations.Legitimate interests. If the processing of Personal Information is necessary for processing operations which are not covered by any of the abovementioned legal grounds, but are deemed permissible for the purposes of the legitimate interests pursued by Us, such as marketing, GDPR art. 6(1)(f) serves as the legal basis for processing operations.
© Rev Acquisition 2026. All rights reserved.